|
|
|
|
|
Home
>
Products
>
Flexographic printer
> 9314K-ON |
|
Flexographic
Printer
| @ |
Stack-Type
printer
|
|
FF
|
|
FK |
|
FS
|
|
FZ |
|
Printer
for bag making
machine |
|
FW |
|
Equipment for
Printer |
| 9314K-ON |
| @ |
Automatic empty
bag imprinter |
|
DP |
|
@
|
|
@ |
|
|
|
| @ |
|
|
|
|
| |
|
|
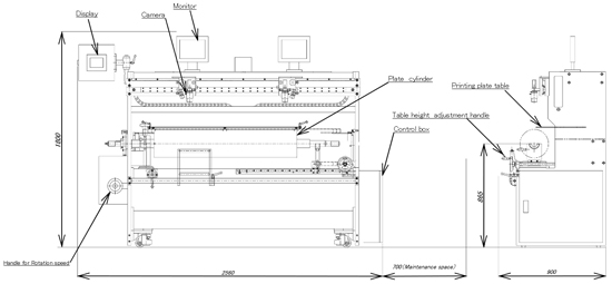
MOUNTER DEVICE FOR FLEXOPRINTING PLATE

|
|
|
|
|
Saving]labour for mounting]work of printing]plate in Flexo]printing factory,
Improving print quality through precise mounting |
|
|
|
|

OUTLINE
This device is THE EASY MOUNTER SYSTEM for the latest flexo-printing
plate. Two(2) sets of THE CAMERAS interlocked with THE DIGITAL SCALE
and THE MONITOR which projects the registerd mark of a printing-plate
make it possible to realize a precise and speedy mounting-work. |
|
|
|
@
| FEATURE |
|
To mounting the printing plate,
simply align the registration marks on both sides with the guide lines displayed on the two
monitors. |
|
Plate-mounting
time can be greatly
reduced to one-third to one-fifth compared to the previous half-mirror (or semi-reflcting mirror)
system. |
|
Achieves register accuracy within 0.1mm
for
precise performance. |
|
Simple handling and easy
maintenance. |
|
The plate
cylinder is motor-driven, which allows fine-tuning in both forward and reverse
directions. |
| Operation Procedure |
| 1. |
Set the plate cylinder on the
device and attach drive gear. |
|
2. |
Put
double-sided tape on the printing plate. |
| 3. |
Input the repeat value of the
plate cylinder on the display and reset to zero. |
| 4. |
Reset moving value by camera to
zero. |
| 5. |
Adjust
lateral camera position on the resister position. |
| 6. |
Put printing plate on the plate
cylinder temporarily and adjust focus and zoom of the camera and lighting spot. |
|
7. |
Remove
exfoliate paper and paste the printing plate on the plate cylinder, when the
resister mark overlaps on the cross mark on the monitor. |
| 8. |
Pull the drive gear after
pasting and carry out the plate cylinder from the machine. |
|
Specifications |
| Plate Cylinder Circumference |
450-1,350mm |
|
Max plate cylinder width |
1,550mm |
|
Specifications
should be changed without previous notice. |

|
|
|
|
|
Dimensions vary with specifications.
|
|
|
Specifications should be changed without previous notice.
There are some differences between shown picture and specifications of each MODEL.
Diversion without permission should be prohibited. |
|
|
|
|
|
|